

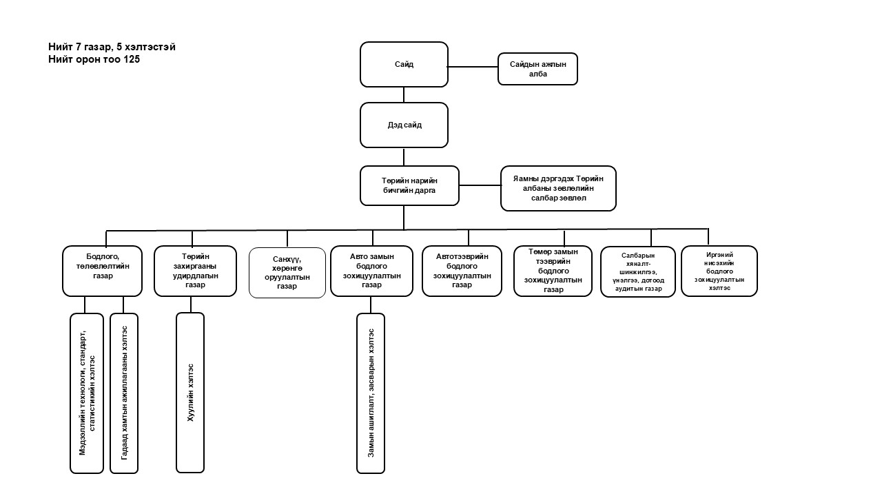
Гурав. Зам, тээврийн хөгжлийн яамны үйл ажиллагааны бүтцийн ерөнхий тогтолцоо, зохион байгуулалтын бүтэц, тэдгээрийн үндсэн үүрэг, чиг үүрэг
3.1. Бүтцийн ерөнхий тогтолцоо боловсруулахад баримтлах зарчим
Зам, тээврийн хөгжлийн яамны үйл ажиллагааны бүтцийн ерөнхий тогтолцоо, зохион байгуулалтын бүтцийг боловсруулахад дор дурдсан зарчмыг баримтлав:
3.1.1. яамны стратегийн зорилтыг бүтцэд тусгасан байх зарчим (тухайн яамны үйл ажиллагааны бүтцийн ерөнхий тогтолцоо, зохион байгуулалтын бүтэц нь түүний үйл ажиллагааны стратегийн зорилттой уялдсан байх);
3.1.2. эрх мэдлийн ялгаа зааг нь тодорхой, итгэл хүлээхүйц байх зарчим (зохион байгуулалтын бүтцийн нэгжүүд, тэдгээрийн удирдах албан тушаалын төвшин, нэр нь аль нэгж ямар асуудал эрхэлдэг, аль албан тушаал ямар эрх мэдэлтэй болохыг тодорхой мэдэж болохуйц байх, тэдгээрийн ажлын уялдаа, ажиллах чадвар нь итгэл хүлээхүйц байх);
3.1.3. үзэгдэхүйц үйлчилгээний болон стратегийн удирдлагын баримжаатай байх зарчим (байгууллагын нэр, бүтцээс тухайн байгууллагын үйл ажиллагааны дүр төрх харагдахуйц байх, тухайлбал яамны бүтэц, бүтцийн нэгжийн нэр нь түүний үйл ажиллагааны стратегийг тусгасан байх);
3.1.4. бүтцийн хувьд энгийн байх зарчим (тухайн яамны Төрийн нарийн бичгийн даргаас хамгийн доод нэгжээ хүртэл гурваас дээшгүй шат дамжлагатай байх);
3.1.5. тэнцвэрийг хангах, хяналтын хүрээг тогтоох зарчим (байгууллагын үйл ажиллагааны стратеги, зохион байгуулалтын бүтэц хоёрын зөв зохистой тэнцвэрийг хангах замаар аль болох хялбар удирдах, хянах боломжтой байх, үйл ажиллагааны стратегийн зорилтыг оновчтой бүлэглэх замаар бүтцийн ерөнхий тогтолцоог тогтоосон байх, энэ нь удирдлагын чиг үүрэг, хүн хүчний болон бусад нөөцийг зөв хуваарилан хэрэглэгчийнхээ хэрэгцээнд нийцсэн үйлчилгээ үзүүлэх боломжийг бүрдүүлсэн байх);
3.1.6. улс төржихгүй байх зарчим (тухайн яамны төрийн захиргааны албан хаагч нь тухайн сайд, Засгийн газар (танхим), бусад үйлчлүүлэгч буюу хэрэглэгчдэд улс төрийн аливаа нөлөөлөлд автахгүй, төвийг сахисан өндөр мэргэшлийн зөвлөгөө, дэмжлэг үзүүлэх);
3.1.7. хангалттай чадавх, бодитой үйл ажиллагааны зарчим (үйл ажиллагааны бүтцийн ерөнхий тогтолцооны загвар, зохион байгуулалтын бүтэц нь чадавхаа бүрэн илрүүлэхэд чиглэсэн хэрэгжихүйц бөгөөд ажиллах чадвартай байх).
3.2. Үйл ажиллагааны бүтцийн ерөнхий тогтолцооны загвар
Дээрх зарчим болон Зам, тээврийн хөгжлийн яамны үйл ажиллагаа (бизнес)-ны загварыг үндэслэн тус яамны үйл ажиллагааны бүтцийн дор дурдсан ерөнхий тогтолцооны загвартай байна.
ЗАСГИЙН ГАЗРЫН 2016 ОНЫ 81 ДҮГЭЭР ТОГТООЛЫН 5 ДУГААР ХАВСРАЛТ
Зам, тээврийн яамны харьяа байгууллага

Зам, тээврийн дэд сайдаар томилогдсон Г.Ганболд ажлаа хүлээж авлаа
ЖАЙКА-гийн судалгааны баг байгаль орчин болон нийгмийн асуудлын судалгааг хэрэгжүүллээ
Б.Дэлгэрсайхан: ЗТЯ, Хууль зүй, дотоод хэргийн яам хамтран нүүрс тээврийн компаниудыг шалгана
НЭГДСЭН ТӨСӨЛ ХЭРЭГЖҮҮЛЭХ НЭГЖИЙН АЛБАН ХААГЧДЫГ СОНГОН ШАЛГАРУУЛАХ ЗАРЛАЛ
Зам, тээврийн яамны дэргэдэх Ёс зүйн дэд хорооны 2025 оны 1-р улиралын хурлын төлөвлөгөө
Хөшигийн хөндий - Мандалговь чиглэлийн авто замын урьдчилсан судалгааны ажил
“Далайд гарцгүй хөгжиж буй орнуудын олон улсын худалдаа ба тээврийн бодлого” сэдэвт үндэсний сургалт болж байна
ТӨРИЙН АЛБАНЫ ЗӨВЛӨЛИЙН ЗАМ, ТЭЭВРИЙН ЯАМНЫ ДЭРГЭДЭХ САЛБАР ЗӨВЛӨЛ
ТӨРИЙН ЖИНХЭНЭ АЛБАН ХААГЧИЙГ ШИЛЖҮҮЛЭН АЖИЛЛУУЛАХ ТУХАЙ ЗАР
Бүгд Найрамдах Итали Улстай автотээврийн хэлэлцээр байгуулав
ЗТЯ-ны албан хаагчид “Технологи ашиглан үйлдэгдэж буй жендэрт суурилсан хүчирхийлэлтэй тэмцэхэд нэгдье” аянд нэгдэж байна
Тээврийн хэрэгслийн улсын дугаар захиалах болон хадгалах үйлчилгээ цахимжлаа
Төмөр замын бүтээн байгуулалтын ажил үргэлжилж байна
Төмөр замуудын хэвийн, тасралтгүй үйл ажиллагааг хангах зорилготой үзлэг эхэллээ
Зам, тээврийн сайд Б.Дэлгэрсайхан иргэдтэй биечлэн уулзаж, санал хүсэлтийг нь сонсоно
Олон жил үр бүтээлтэй ажилласан хүмүүсийг төрийн одон медалиар шагналаа
ЗГ: Төрийн өмчит зарим компанийн удирдлагуудад хариуцлага тооцохыг чиглэл болголоо
Б.Дэлгэрсайхан: Улс орны эдийн засагт онцгой ач холбогдолтой олон чухал төслийг салбартаа ээлж дараатай хэрэгжүүлэх болно
Хоёр улсын Засгийн газар хоорондын хэлэлцээрт гарын үсэг зурлаа
ОХУ-тай нийслэл хооронд шууд нислэг сэргээх асуудлаар албан уулзалт хийлээ
ЗГ: Төрийн албан хаагчийн нэг удаагийн буцалтгүй тусламжийг хууль ёсны өвлөгчид нь олгохоор боллоо
Зам, тээврийн сайдын шуурхай хуралдаан боллоо
Зам, тээврийн салбарын статистикийн мэдээ /2025 оны 10 дугаар сар/
Хувийн хэвшлээ дэмжсэн, цалин, тэтгэвэр, тэтгэмжийг нэмсэн төсөв батлагдлаа
“Автоматик телемеханикийн систем – Дэлхийд ба Монголын төмөр замуудад” номын нээлт боллоо
Дэлхийн банкны Зам, тээврийн ахлах мэргэжилтэн Эдвард Эндрью Бюкес тэргүүтэй төлөөлөгчдийг хүлээн авч уулзав
ЗГ: Төмөр замын төслүүдийн хэрэгжилтийн явцын талаар танилцуулав
Дэлхийн банкны Суурин төлөөлөгч Таехюн Ли тэргүүтэй төлөөлөгчидтэй уулзлаа
Монгол Улсын автотээврийн хэрэгслийн ашиглалт, хяналтын тогтолцоог боловсронгуй болгох төслийг хэрэгжүүлж байна
“Монгол Улсыг 2026-2030 онд хөгжүүлэх таван жилийн үндсэн чиглэл”-ийг танилцууллаа
Тусгай зөвшөөрөл авахад бүрдүүлэх баримт бичиг, зөвлөмж
Автотээврийн жишиг тариф батлах тухай тушаалын төсөлд санал авч байна.
Салбарын шагналаар шагнагдах иргэдийн бүртгэлийн програм
ЦАХИМААР ТАСАЛБАРАА АВЧ, ЦАГАА ХЭМНЭЭРЭЙ
ЗАМ, ТЭЭВРИЙН ХӨГЖЛИЙН САЙДЫН 2019 ОНЫ 390 ДҮГЭЭР ТУШААЛААР БАТЛАГДСАН АВТОМАШИНЫ ШАТАХУУН ЗАРЦУУЛАЛТЫН НОРМЫГ МӨРДӨХӨД АНХААРАХ АСУУДАЛ, ТАЙЛБАР, ЗӨВЛӨМЖ
Нээлттэй мэдээлэл
Архивын ерөнхий газрын даргын тушаалаар баталсан нийтээр дагаж мөрдөх хэм хэмжээ тогтоосон акт
ЗАМЫН-ҮҮД БООМТООС 12 ДУГААР САРЫН 10-НААС ЭХЛЭН АЧАА ТЭЭВЭРЛЭЖ ЭХЛЭХЭЭР БОЛЛОО
Автотээврийн хэрэгслээр ачаа, зорчигч тээвэрлэх дүрэм шинэчлэн батлах тухай
АЧАА ТЭЭВРИЙН С ЗӨВШӨӨРӨЛ ОЛГОХ ЯВЦ НЭЭЛТТЭЙ БОЛЖЭЭ
Авто зам ашигласны төлбөр хураах үйл ажиллагааг үе шаттайгаар цахимжуулж байна
ЗАМ, ТЭЭВРИЙН ХӨГЖЛИЙН САЙДЫН ШУУРХАЙ ХУРАЛ БОЛЛОО
Зам, тээврийн хөгжлийн сайд Л.ХАЛТАР: ДАРХАНЫ ЗАМЫН БҮТЭЭН БАЙГУУЛАЛТЫН АЖИЛ ЭХЛЭХЭД БЭЛЭН БОЛЖ БАЙНА
ТАВАН ТОЛГОЙ-ЗҮҮНБАЯН ЧИГЛЭЛИЙН ЭХНИЙ 1.9 КИЛОМЕТР ТӨМӨР ЗАМЫГ ӨНӨӨДӨР УГСАРЛАА
ХЯНАЛТЫН ХУУДАС БАТЛАХ ТУХАЙ
БАЯНЧАНДМАНЬ СУМЫН ТӨВИЙГ ДАЙРАН ӨНГӨРӨХ АВТОЗАМЫН ЗОРЧИХ ХЭСГИЙГ НААДМЫН ӨМНӨ НЭЭХ ЧИГЛЭЛ ӨГӨВ
“УБТЗ”-Д ХАЛДВАР АВСАН ХҮМҮҮС БҮРЭН ЭДГЭРЧ, ТӨМӨР ЗАМЫН ҮЙЛ АЖИЛЛАГАА ХЭВИЙН БАЙДАЛД ШИЛЖЛЭЭ
ДАРХАНЫ ЗАМЫН БҮТЭЭН БАЙГУУЛАЛТАД ШААРДАГДАХ ЦЕМЕНТИЙН НИЙЛҮҮЛЭЛТИЙГ ТАСАЛДУУЛАХГҮЙ БАЙХАД АНХААРНА